Product Summary
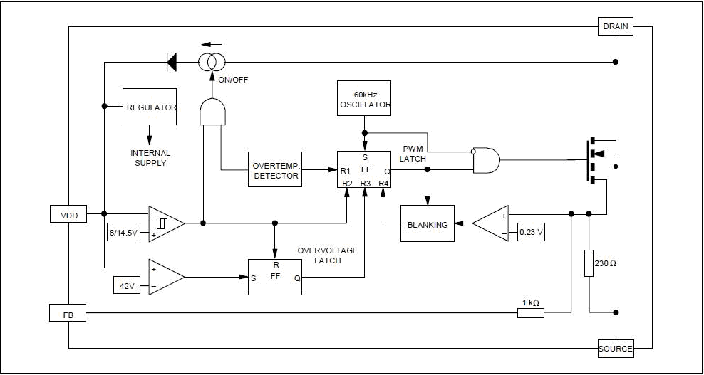
The VIPER12A is a low power off line smps primary switcher. It combines a dedicated current mode PWM controller with a high voltage Power MOSFET on the same silicon chip. Typical applications of the VIPER12A include battery charger adapters, standby power supplies for TV or monitors, auxiliary supplies for motor control, etc.
Parametrics
VIPER12A absolute maximum ratings: (1)Switching Drain Source Voltage (Tj=25 to 125℃): -0.3 to 730 V; (2)VDS(st) Start Up Drain Source Voltage (Tj=25 to 125℃): -0.3 to 400 V; (3)Continuous Drain Current: Internally limited A; (4)Supply Voltage: 0 to 50 V; (5)Feedback Current: 3 mA; (6)Electrostatic Discharge: Machine Model (R=0W; C=200pF): 200 V, Charged Device Model: 1.5 kV; (7)Junction Operating Temperature: Internally limited ℃; (8)Case Operating Temperature: -40 to 150 ℃; (9)Storage Temperature: -55 to 150 ℃.
Features
VIPER12A features: (1)fixed 60 KHz switching frequency; (2)9V to 38V wide range vdd voltage; (3)current mode control; (4)auxiliary undervoltage lockout with hysteresis; (5)high voltage start up current source; (6)overtemperature, overcurrent and overvoltage protection with autorestart.
Diagrams

| Image | Part No | Mfg | Description | ![]() |
Pricing (USD) |
Quantity | ||||||||||||
|---|---|---|---|---|---|---|---|---|---|---|---|---|---|---|---|---|---|---|
![]() |
![]() VIPER12ADIP |
![]() STMicroelectronics |
![]() Current Mode PWM Controllers 700V 0.36A SMPS |
![]() Data Sheet |
![]() Negotiable |
|
||||||||||||
![]() |
![]() VIPer12ADIP - E |
![]() Other |
![]() |
![]() Data Sheet |
![]() Negotiable |
|
||||||||||||
![]() |
![]() VIPER12ASTR-E |
![]() STMicroelectronics |
![]() Current Mode PWM Controllers Low Power OFF-Line SMPS Primary Switch |
![]() Data Sheet |
![]()
|
|
||||||||||||
![]() |
![]() VIPER12AS-E |
![]() STMicroelectronics |
![]() Current Mode PWM Controllers 700V 0.36A SMPS |
![]() Data Sheet |
![]()
|
|
||||||||||||
![]() |
![]() VIPER12ADIP-E |
![]() STMicroelectronics |
![]() Current Mode PWM Controllers Low Power OFF-Line SMPS Primary |
![]() Data Sheet |
![]()
|
|
||||||||||||
![]() |
![]() VIPER12AS |
![]() STMicroelectronics |
![]() Current Mode PWM Controllers 700V 0.36A SMPS DISC-BY-STM-12/04 |
![]() Data Sheet |
![]() Negotiable |
|
||||||||||||
(China (Mainland))










